咨询热线
400-810-0881
🔥 Nature重磅发现 | 革命性线粒体转移追踪工具!
2025年6月底,美国南阿拉巴马大学研究团队,联合美国德克萨斯大学研究团队国际顶尖学术期刊在《 Nature 》发表突破性研究,揭示了神经元通过线粒体转移促进癌症转移的新机制。文章的核心创新点是开发了名为MitoTRACER的遗传报告系统,能够永久标记接收线粒体的癌细胞。

接下来我们一起来看下这篇文章的核心观点和使用的研究工具:
神经系统在癌症生物学和病理学中起着举足轻重的作用。研究表明,肿瘤内神经密度与转移有关。然而癌症相关神经元及其通讯通道在神经与癌症的界面仍知之甚少。既往癌症去神经啮齿类动物和人类的模型强调了癌症对神经的强烈依赖性,但驱动神经介导的癌症侵袭性的潜在机制仍然存在未知。
在这里,作者发现癌症相关神经元增强癌症的代谢,将线粒体转移到癌症细胞的可塑性。乳腺癌症去神经和神经-癌症共培养模型证实神经元显著改善肿瘤能量学。与癌症细胞共培养的神经元经历代谢重编程,导致线粒体质量增加,随后线粒体转移邻近的癌症细胞。
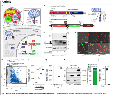
为了精确追踪受体细胞的命运,作者开发了MitoTRACER,细胞间线粒体转移的报告系统,永久标记受体癌症细胞及其后代。研究数据突出显示癌症细胞接受来自原发性肿瘤中的神经元,揭示了神经系统如何支持癌症代谢和转移扩散。

参考原文中图3 MitoTRACER用于线粒体细胞间转移的谱系追踪
在这篇创新性的研究文章中,作者开发了关键研究工具:MitoTRACER系统,该系统包含两个核心组件:
1. 供体细胞构建体(表达线粒体锚定的Cre重组酶)
2. 受体细胞构建体(包含loxP-DsRed-loxP-eGFP开关和TEV蛋白酶)
文章中用于构建MitoTRACER系统的所有质粒都已寄存到Addgene质粒库中,属于Simon Grelet实验室,🔗 获取链接:。
具体质粒编号对应:
#233505 :[#GS5-RV] MitoTRACER-Donor
#233506 :[#GS15-LV] DsRed GFP TEVp Blast Switch – Recipient
#233507 :[#GS7-LV] DsRed GFP TEVp Zeo Switch – Recipient
#233565:[#GS16-LV] Syn1-MitoTRACER – Donor
#233566:[#GS24 -LV] Syn1-GFP-OMP25

为什么选择addgene?
Addgene 是全球最重要、最广泛使用的非营利性质粒保藏与分发机构,在生命科学研究中扮演着核心基础设施的角色。
核心使命:
资源规模与范围:
海量资源: 拥有超过 158,900个 质粒(数量持续快速增长)。
覆盖广泛: 涵盖几乎所有生命科学领域,尤其以以下工具著称:
联系我们
Contact Us
扫描下方二维码,联系星空官方网站-星空xingkong(中国),获取Addgene 质粒订购详细方案!

北区
010-84415788

南区
010-84415658
参考文献:
Nerve-to-cancer transfer of mitochondria during cancer metastasis.
Hoover G, Gilbert S, Curley O, Obellianne C, Lin MT, Hixson W, Pierce TW, Andrews JF, Alexeyev MF, Ding Y, Bu P, Behbod F, Medina D, Chang JT, Ayala G, Grelet SNature. 2025 Jun 25. doi: 10.1038/s41586-025-09176-8.